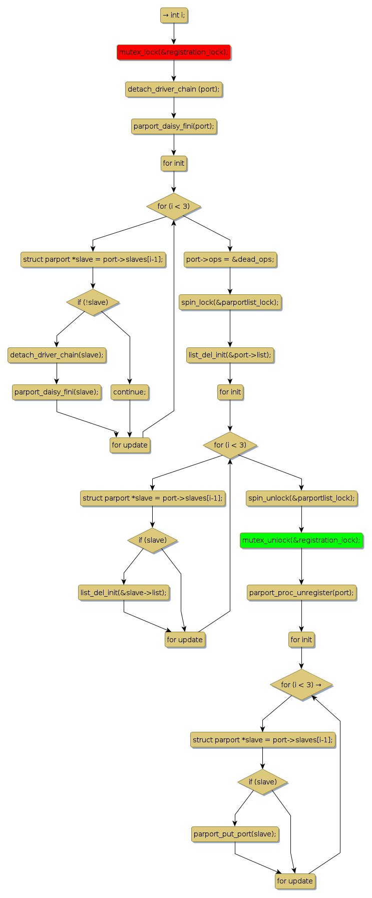
Instance Verification Kit (IVK)
mutex lock @ [12171+31+/linux-3.19-rc1/drivers/parport/share.c]
Instance Signature: registration_lock
|
The Matching Pair Graph:
|
|
Function Name
|
Control Flow Graph (CFG)
|
Events Flow Graph (EFG)
|
Source Correspondence
|
|
parport_remove_port
|
|
|
[12117+19+/linux-3.19-rc1/drivers/parport/share.c]
|